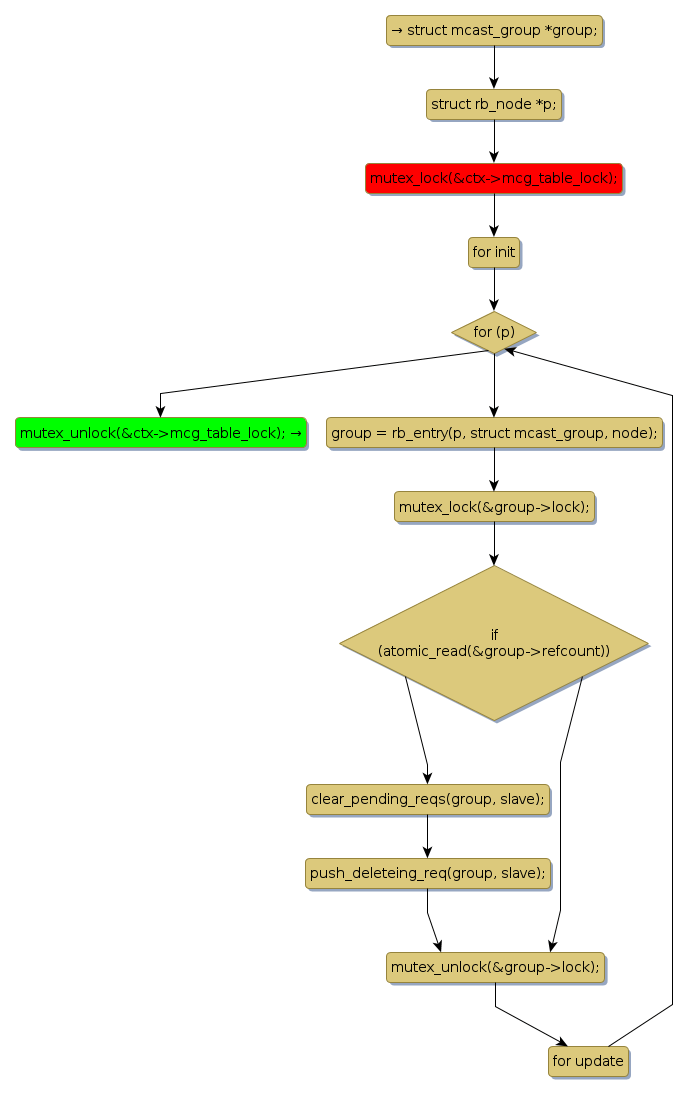
Instance Verification Kit (IVK)
mutex lock @ [35276+33+/linux-3.19-rc1/drivers/infiniband/hw/mlx4/mcg.c]
Instance Signature: mcg_table_lock
|
The Matching Pair Graph:
|
|
Function Name
|
Control Flow Graph (CFG)
|
Events Flow Graph (EFG)
|
Source Correspondence
|
|
clean_vf_mcast
|
|
|
[35167+14+/linux-3.19-rc1/drivers/infiniband/hw/mlx4/mcg.c]
|